深圳考驾照学车流程详解
来源:驾照吧 发布:2016-12-30深圳考驾照学车流程详解:
驾驶证申请,要通过在西丽车管所的科目一、二、三、四的所有考试,全部合格后方能获得深圳驾驶证。
1、《机动车驾驶证申请表》;
2、身份证明;
(1)深圳户籍居民提供《居民身份证》原件和复印件;
(2)非深户提供《居民身份证》原件和复印件及深圳居住证原件和复印件;
(3)现役军人(含武警),应当在居住地提出申请;提供《居民身份证》原件和复印件或部队核发的军人身份证件原件、复印件和驻深部队团级以上单位出具的注明身份证号和居住地址的证明原件;
(4)在深居留的香港、澳门特别行政区和台湾地区的居民,应当在居留地提出申请;提供其入境的身份证明(港澳居民回乡证、台湾居民来往大陆通行证等)及居留证明原件和复印件;
(5)境外人员,应当在居留地提出申请;提供入境的身份证明(护照)原件和复印件及居留证明原件和复印件;
(6)外国驻华使馆、领馆人员及国际组织驻华代表机构人员应当在居留地提出申请,提供外交部核发的有效身份证件原件和复印件。
3、《机动车驾驶人身体条件证明》:县级以上医疗机构出具的身体条件证明(县级以上医院是指市各区医院及深圳市卫生局确认的市级医院);
4、深圳市机动车驾驶证数码照相回执原件及复印件(办理业务日前6个月内有效),8张驾驶证专用相片(与回执一致)。;

温馨提示;
1、复印件要求为A4规格(其中居民二代身份证、居住证需复印正反两面);
2、体检方式:到县级或部队团级以上的联网医疗机构进行体检。
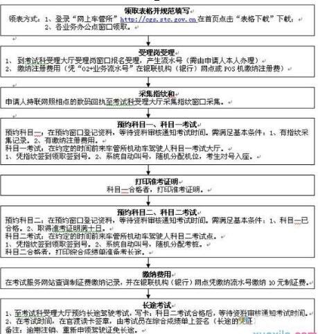
长途考试后考科目四
科目四考试通过后,车管所将准备制证,10个工作日将邮寄到当初填写的寄证地址
温馨提示
1、驾驶技能准考证明的有效期为三年;
2、相关补考说明:每个科目考试一次,可以补考一次。补考仍不合格的,本科目考试中止。申请人可以重新申请考试。但科目二、科目三的考试日期应当在十日后预约。(补考费:在服务网站查询补考费缴纳清单,并在银联机构(银行)网点凭缴纳流水号缴纳补考费);
3、每各科目考试次数不得超过5次,第5次补考不合格需要重新科目全部考过。
4、驾校学员需培训记录方可预约考试;
5、因逾期未提交身体条件证明或者逾期未换证被注销汽车类准驾车型(不含C3、C4)驾驶证两年以上重新申领汽车类准驾车型驾驶证的,以及残疾人申领C5准驾车型驾驶证的,免考长途驾驶项目(根据广公交(传)字〔2010〕150号)。
在参加考试之前申请驾驶证人员是需要通过相关体检的,只有符合驾驶证申请的年龄和身体条件才能进一步申请。
(一)初次申请机动车驾驶证的年龄条件:
1、申请小型汽车、小型自动挡汽车、轻便摩托车准驾车型的,应当在18周岁以上、70周岁以下;
2、申请普通三轮摩托车、普通二轮摩托车准驾车型的,应当在18周岁以上、60周岁以下;
3、申请城市公交车、大型货车准驾车型的,应当在21周岁以上、50周岁以下;
4、申请大型客车准驾车型的,应当在26周岁以上、50周岁以下。
(二)申请机动车驾驶证的身体条件:
1、身高:申请大型客车、大型货车、城市公交车准驾车型的,身高为155厘米以上;
2、视力:申请大型客车、大型货车、城市公交车准驾车型的,两眼裸视力或者矫正视力达到对数视力表5.0以上;申请其它准驾车型的,两眼裸视力或者矫正视力达到对数视力表4.9以上;
3、辨色力:无红绿色盲;
4、听力:两耳分别距音叉50厘米能辨别声源方向;
5、上肢:双手拇指健全,每只手其他手指必须有三指健全,肢体和手指运动功能正常;
6、下肢:运动功能正常。申请驾驶手动挡汽车,下肢不等长度不得大于5厘米;申请驾驶自动挡汽车,右下肢应当健全;
7、躯干、颈部:无运动功能障碍。
(三)有下列情形之一的,不得申请机动车驾驶证:
1、有器质性心脏病、癫痫病、美尼尔氏症、眩晕症、癔病、震颤麻痹、精神病、痴呆以及影响肢体活动的神经系统疾病等妨碍安全驾驶疾病的;
2、吸食、注射毒品、长期服用依赖性精神药品成瘾尚未戒除的;
3、吊销机动车驾驶证未满二年的;
4、造成交通事故后逃逸被吊销机动车驾驶证的;
5、驾驶许可依法被撤销未满三年的;
6、法律、行政法规规定的其他情形。
上一篇:学车要具备什么条件
下一篇:科目四考试不考会过期吗
