驾驶证扣分到底什么时候清零
来源:驾照吧 发布:2016-10-18驾驶证扣分什么时候清零
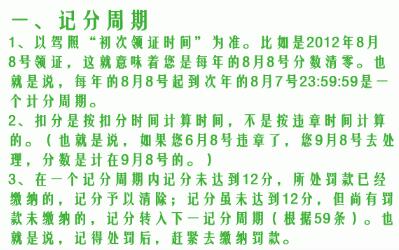
1、道路交通安全违法行为累积记分周期(即记分周期)为12个月,满分为12分,从机动车驾驶证初次领取之日起计算,如此类推不断地循环。驾驶证的清分时间是驾驶证上的发证日期,每年在发证日期那天系统自动清分。从驾驶证的“初次领证日期”起算,一年为一个记分周期,如此类推不断地循环。
2、如果驾驶证的初次领证日期是2010年5月x日,那么驾驶证记分周期就是:从2010年5月x日的零时起至2011年5月x日二十四时止。
3、违法所记分值如果在一个记分周期内所记分值未满12分的,记分系统会从下一记分周期开始将上一记分周期所记分值(交清罚款后)自动清零;
4、被记满12分的,则需要到驾驶证核发地车管所或到违法行为地车管所参加学习并考试科目一(一个记分周期连续两次记满12分的增驾科目三后考试)合格后,方能将分数清零。否则你的驾驶证无法正常使用。
如何计算驾驶证记分周期
1、第一次记满12分至24分(不含)驾驶人只需参加科目一考试合格即可清除交通违法记分,两次及以上记满12分或同一周期累计24分(含)以上驾驶人,每次须考科目一和科目三后由交管部门归档清分。
其中,驾驶人初领证日期至转年同日前一天为一个交通违法记分周期,如驾驶人初领证日期为2011年4月1日,那一个交通违法记分周期为2011年4月1日至2012年3月31日。

2、从2012年7月起,未申领机动车环保标志的车辆禁止上路。机动车“黄绿标”需粘贴于机动车前挡风玻璃内侧右上方,便于查验,禁止转让、转借、涂改、伪造。凡未贴标车辆上路行驶一经查处,将罚款200元,但不做扣分处理。
驾驶证扣分的注意事项
1、如果在一个记分周期(从驾驶证的“初次领证日期”起算12个月)扣分不满12分的,只要把罚款交了即可,不用怎样进行处理。下一记分周期开始车管计算机系统便将上一记分周期的分数全部清零。
2、如果在一个记分周期扣分达12分的,则要到发证车管所或违法地车管所通过学习并考试科目一合格后才可消除满分记录并恢复驾驶证的正常使用。
驾驶证扣满12分学习所需提交的资料:驾驶证原件、申请人的身份证明。驾驶证扣满12分考试流程:
(1)到车管业务大厅满分查询窗口开具《交通违法满分预约联系单》,扣留驾驶证;
(2)到驾驶人安全教育学校参加七天《道路交通安全法律、法规》培训;
(3)到车管所参加科目一考试;
(4)考试合格后到车管业务大厅满分查询窗口办理清分,领回驾驶证。
一辆车可以拿几个驾驶本消分?
从5月2日起,公安部交通违法系统升级,对在一年内同一驾驶人为非本人所有的3辆以上不同号牌机动车,或者3名以上的驾驶人为同一号牌机动车接受违法行为处理的,列入涉嫌代替接受处理的重点人员名单,暂停其违法处理业务。
这边要提醒大家关于驾驶证什么时候清零的问题,很多车主都以为到年底就会清零,这是个十分错误的说法。记住:驾驶证上的发证日期,每年在发证日期那天系统自动清分。
上一篇:奇瑞新品正式定名V5年中上市!
