考驾照身体条件要求详解
来源:驾照吧 发布:2017-09-20随着考驾照的人越来越多,驾校越发的火爆。很多人都在问考驾照需要什么条件,在身体方面有什么硬性要求。今天来给大家讲解一下。
(一)年龄条件:
1、申请小型汽车、小型自动挡汽车、残疾人专用小型自动挡载客汽车、轻便摩托车准驾车型的,在18周岁以上、70周岁以下。
2、申请低速载货汽车、三轮汽车、普通三轮摩托车、普通二轮摩托车或者轮式自行机械车准驾车型的,在18周岁以上,60周岁以下。
3、申请城市公交车、大型货车、无轨电车或者有轨电车准驾车型的,在20周岁以上,50周岁以下;
4、申请中型客车准驾车型的,在21周岁以上,50周岁以下。
5、申请牵引车准驾车型的,在24周岁以上,50周岁以下。
6、申请大型客车准驾车型的,在26周岁以上,50周岁以下。

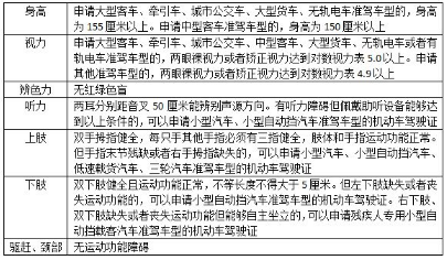
(二)身体条件:
1、身高:申请大型客车、牵引车、城市公交车、大型货车、无轨电车准驾车型的,身高为155厘米以上。申请中型客车准驾车型的,身高为150厘米以上。
2、视力:申请大型客车、牵引车、城市公交车、中型客车、大型货车、无轨电车或者有轨电车准驾车型的,两眼裸视力或者矫正视力达到对数视力表5.0以上。申请其他准驾车型的,两眼裸视力或者矫正视力达到对数视力表4.9以上。
3、辨色力:无红绿色盲。
4、听力:两耳分别距音叉50厘米能辨别声源方向。有听力障碍但佩戴助听设备能够达到以上条件的,可以申请小型汽车、小型自动挡汽车准驾车型的机动车驾驶证。
5、上肢:双手拇指健全,每只手其他手指必须有三指健全,肢体和手指运动功能正常。但手指末节残缺或者右手拇指缺失的,可以申请小型汽车、小型自动挡汽车、低速载货汽车、三轮汽车准驾车型的机动车驾驶证。
6、下肢:双下肢健全且运动功能正常,不等长度不得大于5厘米。但左下肢缺失或者丧失运动功能的,可以申请小型自动挡汽车准驾车型的机动车驾驶证。右下肢、双下肢缺失或者丧失运动功能但能够自主坐立的,可以申请残疾人专用小型自动挡载客汽车准驾车型的机动车驾驶证。
7、躯干、颈部:无运动功能障碍。
虽然对于报考驾照的条件有很多项,但是也基本上大多数人都能够在考驾照前的体检中合格,这里祝大家能够顺顺利利拿到驾照。
上一篇:学车要具备什么条件
下一篇:科目一考试流程及注意事项解析
