2017最新交通事故赔偿标准表
来源:驾照吧 发布:2017-01-222017最新交通事故赔偿标准表
交通事故赔偿项目,是指交通事故当中肇事者给予受害者的赔偿所包含的项目,主要包括医疗费、误工费、护理费、交通费、住宿费、住院期间伙食补助费、营养费、鉴定费、残疾赔偿金、残疾辅助器具费、丧葬费、被扶养人生活费、死亡赔偿金。
《人身损害赔偿解释》在赔偿项目方面和赔偿标准方面贯彻了全面赔偿的原则。其中赔偿项目方面增加了康复费、后续治疗费两项,并用“残疾赔偿金”代替“残疾者生活补助费”。具体体现在《人身损害赔偿解释》第17条、第18条的规定:
(一)受害人遭受人身损害的赔偿项目包括:医疗费、误工费、护理费、交通费、住宿费、住院伙食补助费、必要的营养费。
(二)受害人因伤致残的赔偿项目除第1项外还包括:残疾赔偿金、残疾辅助器具费、被扶养人生活费,以及因康复护理、继续治疗实际发生的必要的康复费、护理费、后续治疗费。
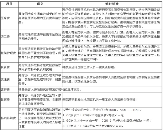
一、交通事故赔偿标准表

二、交通事故赔偿标准
(一) 一般车祸赔偿标准
1、医疗费的赔偿标准
医疗费是指受害人在遭受人身伤害之后接受医学上的检查、治疗与康复训练所必须支出的费用。
《人身损害赔偿解释》第19条规定:医疗费根据医疗机构出具的医药费、住院费等收款凭证,结合病历和诊断证明等相关证据确定。赔偿义务人对治疗的必要性和合理性有异议的,应当承担相应的举证责任。医疗费的赔偿数额,按照一审法庭辩论终结前实际发生的数额确定。器官功能恢复训练所必要的康复费、适当的整容费以及其他后续治疗费,赔偿权利人可以待实际发生后另行起诉。但根据医疗证明或者鉴定结论确定必然发生的费用,可以与已经发生的医疗费一并予以赔偿。
《人身损害赔偿解释》在医药费等具体损失上采取差额赔偿方式,实际支出多少即赔偿多少的原则。对后续治疗费采取定型化赔偿的标准。后续治疗费是指“对损伤经治疗后体征固定而遗留功能障碍确需再次治疗的或伤情尚未恢复需二次所需要的费用”。定型化赔偿不考虑具体受害人个人财产损失的算术差额,而是损害赔偿的社会妥当性和社会公正性出发,为损害确定固定标准的赔偿原则。
2、误工费的赔偿标准
误工费是受害人从遭受伤害到完全治愈这一期间内(即误工时间),因无法从事正常的工作或者劳动而失去或减少的工作、劳动收人的赔偿费用。
《人身损害赔偿解释》第20条规定:误工费根据受害人的误工时间和收人状况确定。误工时间根据受害人接受治疗的医疗机构出具的证明确定。受害人因伤致残持续误工的,误工时间可以计算至定残日前一天。受害人有固定收入的,误工费按照实际减少的收入计算。受害人无固定收人的,按照其最近三年的平均收入计算; 受害人不能举证证明其最近三年的平均收人状况的,可以参照受诉法院所在地相同或者相近行业上一年度职工的平均工资计算。《人身损害赔偿解释》对实际支出的费用和误工损失,按照差额据实赔偿的办法。原《道路交通事故处理办法》中规定有固定收入的当事人的误工损失最高不能超出交通事故发生地平均生活费三倍,而无固定收人者则按国营同行业的平均收入计算。《解释》对误工费损失不设最高限额。对于“受害人有固定收人的,误工费按照实际减少的收人计算”,有两点需要明确:
(1)该固定收入须有合法证明;
(2)该固定收入必须是受害人实际减少的,如果受害人受到损害后,其供职单位没有扣发或者没有全部扣发其收人,其误工费应不赔或者少赔。
3、护理费的赔偿标准
护理费是指受害人因遭受人身伤害,生活无法自理需要他人帮助而付出的费用。
《人身损害赔偿解释》第21条规定:护理费根据护理人员的收入状况和护理人数、护理期限确定。护理人员有收人的,参照误工费的规定计算;护理人员没有收入或者雇佣护工的,参照当地护工从事同等级别护理的劳务报酬标准计算。护理人员原则上为一人,但医疗机构或者鉴定机构有明确意见的,可以参照确定护理人员人数。护理期限应计算至受害人恢复生活自理能力时止。受害人因残疾不能恢复生活自理能力的,可以根据其年龄、健康状况等因素确定合理的护理期限,但最长不超过 20年。受害人定残后的护理,应当根据其护理依赖程度并结合配制残疾辅助器具的情况确定护理级别。
如果受害人实际护理期限超过了法院确定的护理期限,向法院起诉请求继续给付护理费的,若属确需继续护理的,法院应当判令赔偿义务人继续给付护理费用5一10年。如果受害人实际护理期限短于法院确定的护理期限,而赔偿义务人一次性已经支付了全部护理费,多余的护理费应否返还?我们认为,因判决确定的护理期限是法官基于法律的规定在自由裁量权范围内作出的,而受害人是基于法院判决而一次性取得护理费的,就多余的护理费,受害人的继承人不负有返还的义务,赔偿义务人也不得请求返还。
4、交通费的赔偿标准
交通费是指受害人及其必要的陪护人员因就医或者转院治疗所实际发生的用于交通的费用。
《人身损害赔偿解释》第22条规定:交通费根据受害人及其必要的陪护人员因就医或者转院治疗实际发生的费用计算。交通费一般应当参照侵权行为地的国家机关一般工作人员的出差的车旅费标准支付交通费。乘坐的交通工具以普通公共汽车为主。特殊情况下,可以乘坐救护车、出租车,但应当由受害人说明使用的合理性。交通费应当以正式票据为凭;有关凭据应当与就医地点、时间、人数、次数相符合。如不符合,就应从赔偿额中扣除相应的款项。
5、住院伙食补助费的赔偿标准
住院伙食补助费是指受害人在住院治疗期间或死亡的受害人在生前住院治疗期间补助伙食所需要的费用。
《人身损害赔偿解释》第23条规定:住院伙食补助费可以参照当地国家机关一般工作人员的出差伙食补助标准予以确定。受害人确有必要到外地治疗,因客观原因不能住院,受害人本人及其陪护人员实际发生的住宿费和伙食费,其合理部分应予赔偿。住院伙食补助费,补助的是“住院”的“受害人”。如果受害人没有住院,就没有这项赔偿费用。
6、营养费的赔偿标准
营养费是指人体遭受损害后发生代谢改变,通过日常饮食不能满足受损机体对热能和各种营养素的要求,必须从其他食品中获得营养所给付的费用。《人身损害赔偿解释》第24条规定:营养费根据受害人伤残情况参照医疗机构的意见确定。
(二) 受害人因伤致残的赔偿标准
受害人因伤致残的赔偿项目除第1项外还包括:残疾赔偿金、残疾辅助器具费、被扶养人生活费,以及因康复护理、继续治疗实际发生的必要的康复费、护理费、后续治疗费。
1、残疾赔偿金的赔偿标准
《人身损害赔偿解释》第25条规定,残疾赔偿金根据受害人丧失劳动能力程度或者伤残等级,按照受诉法院所在地上一年度城镇居民人均可支配收人或者农村居民人均纯收人标准,自定残之日起按20年计算。但60周岁以上的,年龄每增加一岁减少1年;75周岁以上的,按5年计算。
(1)残疾赔偿金性质的确定
残疾赔偿金的性质,是财产损害赔偿还是精神损害赔偿?这在理论和实务上并不是一个十分明确的问题。《人身损害赔偿解释》是以《国家赔偿法》的规定为依据,确定残疾赔偿金的性质是指对因残疾而导致的收人减少或者生活来源丧失给予的财产损害性质的赔偿,否定了法释〔2001」7号《关于确定民事侵权精神损害赔偿责任若干问题的解释》对残疾赔偿金性质的确定。
(2)丧失劳动能力程度的认定标准
根据《工伤保险条例》第21条的规定:职工发生工伤,经治疗伤情相对稳定后存在残疾、影响劳动能力的,应当进行劳动能力鉴定。劳动能力鉴定是指劳动功能障碍程度和生活处理障碍程度的等级鉴定,劳动功能障碍程度分为十个伤残等级,最重的为一级,最轻的为十级。生活自理障碍分为三个等级:生活完全不能自理、生活大部分不能自理和生活不能自理部分。
(3)伤残等级的认定标准
目前,我国关于伤残等级的鉴定标准可以说“令出多门”,针对不同人员的伤残,不同的主管机关制订了不同的鉴定标准。道路交通事故案件中受伤人员的伤残程度评定一般应适用公安部发布的《中华人民共和国国家标准道路交通事故受伤人员伤残评定》。残疾赔偿金具体计算公式:
a.残疾赔偿金(60周岁以下的人)=伤残等级(1级的按100计算,ii级的减少10%,其他依此类推)×受诉法院所在地上一年度城镇居民人均可支配收人或者农村居民人均纯收人×20年;
b.残疾赔偿金(60周岁以上的人)=伤残等级(1级的按100计算,ii级的减少10%,其他依此类推)×受诉法院所在地上一年度城镇居民人均可支配收人或者农村居民人均纯收人×(20年-增加岁数);
c.残疾赔偿金(75周岁以上的人)=伤残等级(1级的按100计算,ii级的减少10%,其他依此类推)×受诉法院所在地上一年度城镇居民人均可支配收入或者农村居民人均纯收入×5年。
当然,如果出现《人身损害赔偿解释》规定的“受害人因伤残但实际收入没有减少,或者伤残等级较轻但造成职业妨害严重影响其劳动就业的”情形,可按规定对残疾赔偿金作相应调整。
2、残疾辅助器具费的赔偿标准
残疾辅助器具,是因伤致残的受害人为补偿其遭受创伤的身体器官功能、辅助其实现生活自理或者从事生产劳动而购买、配制的生活自助器具。
《人身损害赔偿解释》第26条规定,残疾辅助器具费按照普通适用器具的合理费用标准计算。伤情有特殊需要的,可以参照辅助器具配制机构的意见确定相应的合理费用标准。辅助器具的更换周期和赔偿期限参照配制机构的意见确定。
“普通适用”是作为确定合理费用的标准时的一项指导原则。该原则的基本要求:
(1)是“普通”,即配制的辅助器具应排斥奢侈型、豪华型,不能一味追求高品质。
(2)是“适用”,适用又有两个测试标准:
a.确实能起到功能补偿作用;
b.符合“稳定性”和“安全性”的要求。
配制机构如何确定?我国民政部门的假肢与矫形康复机构,是从事辅助器具研究和生产的专业机构,可以从事残疾辅助器具的鉴定和配制。实务中,法院一般应按照民政部门的假肢与矫形康复机构的意见,来确定赔偿的残疾辅助器具费用。对于超过确定的辅助器具费给付年限,赔偿权利人确需继续配制残疾辅助器具的,人民法院应当判令赔偿义务继续给付相关费用5--10年。
3、被扶养人生活费的赔偿标准
以前对被扶养人生活费,赔偿标准是生活困难补助标准或者基本生活费标准,前者每月就是几十元,后者实际上是城镇居民最低生活保障标准,也不过每月二三百元。《人身损害赔偿解释》则规定以城镇居民人均消费性支出和农村居民人均年生活消费支出标准,也体现赔偿与损害的一致。同时,《人身损害赔偿解释》规定被扶养人是未成年人的计算至18周岁,60周岁以上年龄每增加一岁减少1年;75周岁以上的按5年计算。这也有别于就办法规定的“未成年人计算至16周岁,50周岁以下的年龄每增加一岁减少一年,50周岁以上的按照5年计算。”
具体计算公式:
(1)被扶养人生活费(未成年人)=伤残等级(1级的按100%计算,ii级的减少10%,其他依此类推,死亡的按100%计算)×受诉法院所在地上一年度城镇居民人均消费性支出和农村居民人均年生活消费支出×(18岁-年龄);
(2)被扶养人生活费(无劳动能力又无其他生活来源的)=伤残等级(1级的按100%计算,11级的减少10%,其他依此类推,死亡的按100%计算)×受诉法院所在地上一年度城镇居民人均消费性支出和农村居民人均年生活消费支出×20年;
(3)被扶养人生活费(60周岁以上)=伤残等级(1级的按100计算,ii级的减少10%,其他依此类推,死亡的按100%计算) ×受诉法院所在地上一年度城镇居民人均消费性支出和农村居民人均年生活消费支出×(20年-增加岁数);
(4)被扶养人生活费(75周岁以上)=伤残等级(1级的按100计算,ii级的减少10%,其他依此类推,死亡的按100%计算)×受诉法院所在地上一年度城镇居民人均消费性支出和农村居民人均年生活消费支出×5年。
4、康复费、护理费等费用
康复费要有相关证据,如医疗费用票据。
护理费根据护理人员的收入状况和护理人数、护理期限确定。
护理人员有收入的,参照误工费的规定计算;护理人员没有收入或者雇佣护工的,参照当地护工从事同等级别护理的劳务报酬标准计算。护理人员原则上为一人,但医疗机构或者鉴定机构有明确意见的,可以参照确定护理人员人数。
护理期限应计算至受害人恢复生活自理能力时止。受害人因残疾不能恢复生活自理能力的,可以根据其年龄、健康状况等因素确定合理的护理期限,但最长不超过二十年。
受害人定残后的护理,应当根据其护理依赖程度并结合配制残疾辅助器具的情况确定护理级别。
器官功能恢复训练所必要的康复费、适当的整容费以及其他后续治疗费,赔偿权利人可以待实际发生后另行起诉。但根据医疗证明或者鉴定结论确定必然发生的费用,可以与已经发生的医疗费一并予以赔偿。
(三) 受害人死亡的赔偿标准
1、死亡赔偿金的性质的确定
《人身损害赔偿解释》放弃了法释[2001]7号《精神损害赔偿解释》对死亡赔偿采取“抚养丧失说”进行解释的立场,而是以“继承丧失说”解释我国有关法律规定中的死亡赔偿制度。按照这一新的立场,死亡赔偿金的内容是对收人损失的赔偿,其性质是财产损害赔偿,而不是精神损害赔偿。
2、死亡赔偿金的具体计算
死亡赔偿金按照受诉法院所在地上一年度城镇居民人均可支配收人或者农村居民纯收人标准,按20年计算。但60周岁以上的,年龄每增加1岁减少1年;75周岁以上的,按5年计算。具体计算公式为:
(1)死亡赔偿金(60周岁以下人员)=受诉法院所在地上一年度城镇居民人均可支配收人或者农村居民纯收人× 20年;
(2)死亡赔偿金(60周岁以上人员)=受诉法院所在地上一年度城镇居民人均可支配收人或者农村居民纯收入×(20年—增加岁数);
(3)死亡赔偿金(75周岁以上人员)=受诉法院所在地上一年度城镇居民人均可支配收人或者农村居民纯收人×5年。
3、被扶养人生活费的赔偿标准
以前对被扶养人生活费,赔偿标准是生活困难补助标准或者基本生活费标准,前者每月就是几十元,后者实际上是城镇居民最低生活保障标准,也不过每月二三百元。《人身损害赔偿解释》则规定以城镇居民人均消费性支出和农村居民人均年生活消费支出标准,也体现赔偿与损害的一致。同时,《人身损害赔偿解释》规定被扶养人是未成年人的计算至18周岁,60周岁以上年龄每增加一岁减少1年;75周岁以上的按5年计算。这也有别于就办法规定的“未成年人计算至16周岁,50周岁以下的年龄每增加一岁减少一年,50周岁以上的按照5年计算。”
具体计算公式:
(1)被扶养人生活费(未成年人)=伤残等级(1级的按100%计算,ii级的减少10%,其他依此类推,死亡的按100%计算)×受诉法院所在地上一年度城镇居民人均消费性支出和农村居民人均年生活消费支出×(18岁-年龄);
(2)被扶养人生活费(无劳动能力又无其他生活来源的)=伤残等级(1级的按100%计算,11级的减少10%,其他依此类推,死亡的按100%计算)×受诉法院所在地上一年度城镇居民人均消费性支出和农村居民人均年生活消费支出×20年;
(3)被扶养人生活费(60周岁以上)=伤残等级(1级的按100计算,ii级的减少10%,其他依此类推,死亡的按100%计算) ×受诉法院所在地上一年度城镇居民人均消费性支出和农村居民人均年生活消费支出×(20年-增加岁数);
(4)被扶养人生活费(75周岁以上)=伤残等级(1级的按100计算,ii级的减少10%,其他依此类推,死亡的按100%计算)×受诉法院所在地上一年度城镇居民人均消费性支出和农村居民人均年生活消费支出×5年。
4、丧葬费的赔偿标准
丧葬费按照受诉法院所在地上一年度职工月平均工资标准,以六个月总额计算。因人身损害造成受害人死亡的,不管受害人的职业、身份、工作、性别、年龄等情况有何不同,也不管生前是生活在城镇还是在农村,在涉及支付丧葬费标准这一问题时,不再有任何差异,都适用同一标准予以确定。
下一篇:开车遇到碰瓷该怎么办
